
我公司主卖:洒水车、 散装饲料车 、危险品厢式运输车、医疗废物转运车等一系列专用车产品,如有任何疑问,可随时拨打热线电话 18371878780
危险废物处置费:医废处置费存在以床计费、“一口价”等标准
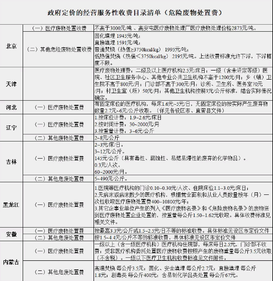
政府定价的经营服务性收费目录清单中,全国大部分省(自治区、直辖市)都对危险废物的处置费明确了相关收费标准。而危险废物处置费主要包含医疗废物处置收费和其他废物处置费。
受新冠肺炎疫情影响,今年全国医疗废物产量激增,全国各地医疗废物处置收费标准又有什么不同呢?
以床位计费,一般分为有固定床位和无固定床位,有固定床位按照元/床·日进行收费,无固定床费的按实际产生废弃物数量进行收费。例如河北,有固定床位的医疗机构,每床1.6元-5元/日,无固定床位的按实际产生废弃物数量2.7元-6元/公斤收取;湖北,有固定床位的医疗机构医疗废物处置收费1.1-3元/床·日;无固定床位的医疗机构医疗废物处置收费,按医疗单位收费40-70元/单位·月。
同时,也有地方对产生医疗废物数量不稳定的单位调整了不同的收费标准。例如陕西面对产生医疗废物数量不稳定的单位,按照2元-6元/千克的标准收取,或参照此标准,由医疗废物处置单位与产生单位协商确定。
上下浮动的“一口价”居多。与按床位收费不同,例如北京的医疗废物收费标准为不高于3000元/吨 ,高安屯医疗废物处理厂医疗废物处理价格2873元/吨;安徽则按最高3.3元/公斤或1.5-2.5元/日不等的标准;山东则按照1-2.5元/天·床,或40-350元/月的标准。
针对其他危废处置,不同的地方也有不同的收费对象和标准。例如内蒙古收费对象为高温焚烧、固化和安全填埋、直接填埋、剧毒类、含易制化学品类处置等;上海的对象更加丰富,飞灰、废电池、工业废物、仪电废物、感光废液、废胶片、废胶卷、冲洗过的废相纸均作出了明确规范;新疆制定了热脱附法处理收费标准为每吨1200元。


各地清单中也明确,危险废物处置费的行业主管部门为生态环境部门,各级政府定价经营服务性目录清单可根据情况实施动态调整。

销售经理:金甫 18371878780 刘勋 18371877169
程力专用汽车股份有限公司 地 址:湖北省随州市南郊平原岗程力汽车工业园
Copright@2024 www.clwgwlx.com All Rights Reserved 鄂ICP备18018844号-131

