
我公司主卖:洒水车、 散装饲料车 、危险品厢式运输车、医疗废物转运车等一系列专用车产品,如有任何疑问,可随时拨打热线电话 18371878780
8月1日,为深入学习贯彻习近平新时代中国特色社会主义思想和党的十九大精神,加快推进运输物流行业信用体系建设,建立失信联合惩戒对象名单管理制度,完善违法失信惩戒的联动机制,促进行业健康发展,国家发展改革委会同有关部门研究起草了《关于加强和规范运输物流行业失信联合惩戒对象名单管理工作的实施意见(征求意见稿)》。
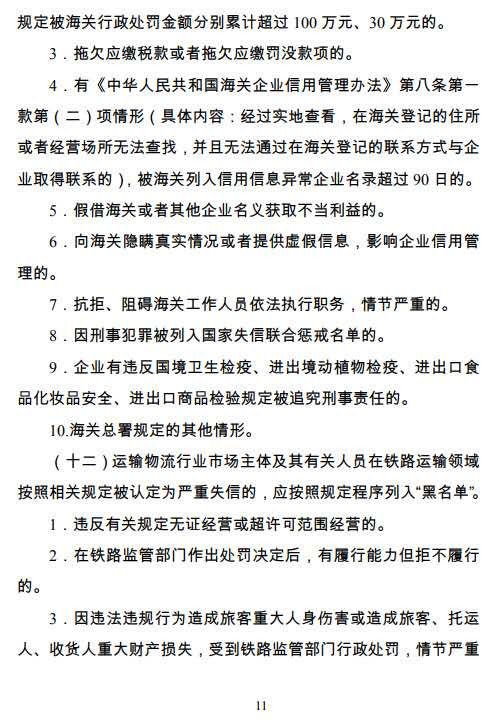
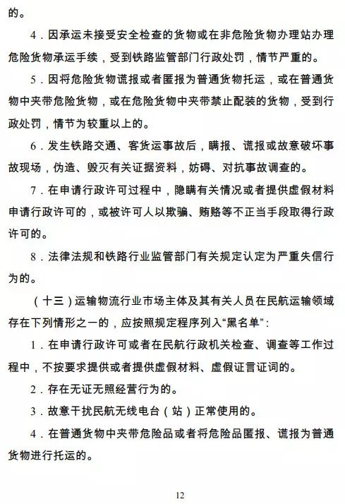
根据《实施意见》的要求,政府主管部门及行业监管部门依据在事前、事中监管环 节获取并认定的失信记录,依法依规建立健全失信联合惩戒对象名 单管理制度。以相关司法裁判、行政处罚、行政强制等处理结果为依据,按程序将涉及性质恶劣、情节严重、社会危害较大的违法失信行为的运输物流行业市场主体及其有关人员(以下简称失信主体),列入“黑名单”,并向社会公布,实施信用约束、联合惩戒。对存在失信行为但严重程度尚未达到“黑名单”认定标准的失信主体, 相关部门可根据工作需要,将其列入诚信状况重点关注对象名单,实施严格监管措施。运输物流行业市场主体是指从事运输、仓储、装卸、配 送、代理、包装、流通加工、快递、信息服务等物流相关业务的企业及其分支机构和个体工商户;有关人员是指负有直接责任的法定 代表人、企业负责人、实际控制人及从业人员。认定为运输物流行业“黑名单”的失信主体相关信息应纳入全国信用信息共享平台,依据《关于对运输物流行业严重违法失信市场主体及其有关人员实施联合惩戒的合作备忘录》(以下简称 《备忘录》)实施联合惩戒。据了解:纳入运输“黑名单”的行为包括,超载、超速、酒驾、毒驾、占用高速应急车道以及违规取得驾驶证等等方面,且相关指标极为严格(详情见文中说明)惩戒内容包括:经营审批限制、道路通行限制、招投标限制等各个方面。对此,危险废物运输业应该引起足够重视,否则将对自身从事危废运输造成重要影响,甚至无法从事危废运输。那么,哪些行为将被纳入“黑名单”?











联合惩戒包含哪些处罚手段?依据《关于对运输物流行业严重违法失信市场主体及其有关人员实施联合惩戒的合作备忘录》联合惩戒内容包括以下方面:(一)准入和支持方面的惩戒措施1、对失信主体申请从事道路、铁路、水路、民航运输和站场(港口、机场)经营业务,在班线和航线审批、经营许可等方面依法实行限制性管理措施。2、对失信主体申请从事寄递物流业务,在经营许可方面依法实行限制性管理措施。3、对失信主体申请城市货运车辆通行证予以限制。4、对失信主体作为供应商参加政府采购活动依法予以限制。5、对失信主体参与工程等招投标依法予以限制。6、对失信主体在取得政府供应土地方面依法予以限制。7、在财政补贴资金安排过程中,将失信信息作为审核的重要参考。8、对失信主体在申请取得认证机构资质、获得认证证书方面予以限制。(二)监管方面的惩戒措施9、将失信主体的信用状况作为税务部门评价其纳税信用级别的重要参考。10、对失信主体申请适用海关认证企业管理的,不予通过认证;对已经成为认证企业的,按照规定下调企业信用等级。11、在失信主体办理通关等海关业务时,对其进出口货物实施严密监管,加强单证审核、布控查验或后续稽查。12、将失信主体的信用状况作为进出口检验检疫监管的重要参考。(三)金融方面的惩戒措施13、将失信状况作为金融机构融资授信时的审慎性参考。14、将失信信息作为公开发行公司债券核准的重要参考。对失信主体发行企业债券从严审核;在银行间市场发行非金融企业债务融资工具限制注册,并按照注册发行有关工作要求,强化信息披露,加强投资者保护机制管理,防范有关风险。15、将失信信息作为股票发行审核及在全国中小企业股份转让系统公开转让审核的参考。16、在上市公司或者非上市公众公司收购的事中事后监管中,对失信主体予以关注。17、在境内上市公司实行股权激励计划或相关人员成为股权激励对象事中事后监管中,对失信主体予以关注。18、在审批证券公司、基金管理公司、期货公司的设立、私募基金管理人登记及变更持有5%以上股权的股东、实际控制人时,将其失信信息作为审批的参考。19、将失信状况作为保险公司核定保险费率的重要参考。(四)从业资格方面的惩戒措施20、对失信主体担任国有企业法定代表人、董事、监事依法予以限制。21、对失信主体登记为事业单位法定代表人依法予以限制。22、对失信主体招录(聘)为公务员或事业单位工作人员依法予以限制。23、对严重失信的自然人,依法限制其担任上市公司、债券公司、基金管理公司、期货公司的董事、监事和高级管理人员等,对其证券、基金、期货从业资格申请予以从严审核,对已成为证券、基金、期货从业人员的相关主体予以关注。24、对失信主体担任保险公司的董事、监事、高级管理人员依法予以限制。(五)社会形象方面的惩戒措施25、通过“信用中国”、“信用交通”等网站和国家企业信用信息公示系统依法向社会公布失信主体信息。26、对失信主体参评文明单位、道德模范依法予以限制。27、行业协会商会对会员失信行为进行警告、通报批评、公开谴责等。

销售经理:金甫 18371878780 刘勋 18371877169
程力专用汽车股份有限公司 地 址:湖北省随州市南郊平原岗程力汽车工业园
Copright@2024 www.clwgwlx.com All Rights Reserved 鄂ICP备18018844号-131

